陷入不好传闻!车企花式内卷,长安汽车压力山大?
摘要:“申诉函”背后的真内卷(欢迎关注闺蜜财经)

撰文|蜜妹
这是@闺蜜财经的第1295篇原创
一则亦真亦假的传闻,让自主品牌巨头长安汽车深陷泥淖。
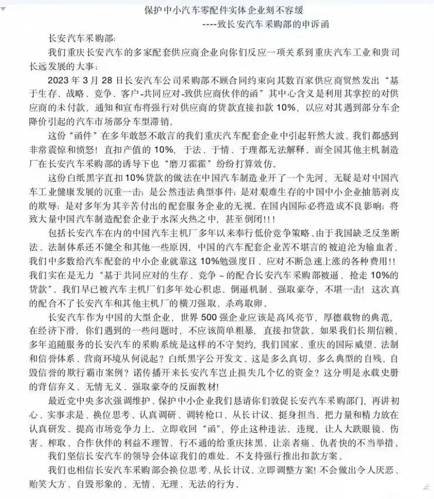
事件源起一封题为《保护中小汽车零配件实体企业刻不容缓--致长安汽车采购部的申诉函》(简称《申诉函》),内容如下图。其中提到,长安汽车采购部门向数百家供应商发函称,为应对价格战引发的部分车型滞销,将扣除10%的供应商货款。

申诉函指出,被抽走的10%货款更是诸多供应商赖以生存的利润空间,长安的做法将置配套企业于水深火热之中,甚至让其倒闭。
事后(6月7日),长安汽车公开回应,称“申诉函”内容不属实,长安汽车从未收到任何供应商发来的“函件”,且已就该函件涉及的诋毁商誉行为,向公安机关报案,公安机关正在进一步调查处理中。

01
长安官方下场辟谣,事情本该告一段落,但讨论的声音还是不少,主要集中在目前愈演愈烈的车企“内卷”方面。
从部分媒体报道来看,供应商的“委屈”似乎是有的。比如此前,界面新闻致电多家重庆长安汽车供应商,其中一家为长安提供内外饰零部件的供应商向界面新闻表示,曾收到过长安发出的类似函件,但扣款幅度没有10%那么多,公司也并没有向长安发过网传的申诉函。目前公司正在走申诉流程与长安沟通,具体细节暂时不便透露。
还有一家供应商则表示,虽然长安汽车并未扣押其货款,在汽车价格战打响后,长安就开始加大对供应商的压价力度。

另据汽车产经报道,其在采访过程中,得到了另一家自主品牌车企强行向供应商压价的爆料。
车企今年的价格战已经算不上新闻。此前1季度,东风车系大甩卖就一度登上热搜,蜜妹身边不打算买车的朋友都心动了,想去湖北薅一把羊毛。
特斯拉降价更是成了“每月”新闻,今年在美国至少降价6次,在中国则从去年末就开始降价。目前其官网显示,Moldel 3门槛价格为231900元。
在蛋糕不变大的情况下,有人让利就一定有人“吃亏”,作为产业链上的一环,长安汽车、供应商都不例外。
02
能看得到的数据是,2023年1季度,长安汽车的业绩似乎不太好看。表面上归属于上市公司股东的净利润大涨了53.65%,但细看又有些问题。

如上图财报数据里蜜妹发现,长安汽车大涨的净利润中,大部分和其他经营收益有关。比如投资收益就有49.59亿元,2022年同期才22.38亿元。主要是因为并购深蓝汽车,原持有其股权按公允价值重新计量所致。
1季度,长安汽车的其他收益也从2022年同期的2905万元增加到3.441亿元。
而实际上,1季度长安汽车营收还微降了0.06%,为345.6亿元。2022年这一数据为同比增长7.96%,2021年同期增速更高达176.96%,速度可以说呈断崖式下降。
和营收一起下降的还有扣非净利润,1季度长安汽车这项利润为14.81亿元,同比下滑34.75%。
另一边,1季度长安汽车的各种费用并未下降,其中销售费用同比增长32.77%为16.06亿元,主要因广告投入增加所致。其营业总成本也从2022年同期的322.9亿元增加到330.5亿元。
此外,1季度长安汽车的存货大幅上升61.86%,为94.26亿元,财报称主要因并购深蓝汽车,其存货纳入合并报表范围以及海外销售备货增加。
2023年1季度的长安汽车,没有了2022年时的那般亮眼,给蜜妹的感觉还是有些承压。
03
销量数据其实也佐证了这一点。1季度的3个月,长安汽车总销量同比增速都在下降,只有自主品牌新能源汽车表现稍微好点。
1月长安汽车销量17.18万辆,同比减少38.03%;自主品牌新能源销量 28031辆,同比增加106.11%。
2月长安汽车销量36.28万辆,同比减少12.66%;自主品牌新能源销量量309424辆,同比减少 7.55%;
3月长安汽车销量60.78万辆,同比减少6.71%;自主品牌新能源销量35934辆,同比增加118.6%;
好消息是,二季度开始,长安汽车销量复苏的趋势比较明显。
4月 长安汽车销量18.2万辆,同比增57.23%;自主品牌新能源销量22496辆,同比增111.77%。

昨天(6月7日),长安汽车披露了5月产销数据。5月销量为20.02万辆,同比增长32.49%;1-5月销量为99万辆,同比增长7.80%。
5月,长安汽车自主品牌新能源销量2.93万辆,同比增长113.42%;1-5月累计销量13.63万辆,同比增长104.41%。
若照此趋势,理论上长安汽车二季度营收数据应该不会太差。但考虑到价格战等问题,二季度长安汽车扣非后的净利润能否保住目前还有悬念。此次事件背后的逻辑,其实也是内卷之下各方利润空间都受到挤压。
长安汽车集团旗下现拥有长安汽车、欧尚汽车、凯程汽车、长安深蓝、阿维塔等自主品牌,其中长安深蓝、阿维塔为长安汽车近年发布的新能源品牌。
长安深蓝定位为年轻、科技的数字纯电品牌;阿维塔定位为情感智能电动汽车品牌。
值得注意的是,长安汽车新能源转型方面的产能利用率似乎不高。此前2022年报显示,长安汽车新能源乘用车2022年有109万辆的产能,实际生产了25万辆;新能源商用车有17万辆产能,实际只生产了近2万辆。
如此来看,长安汽车至少新能源向上增长的空间还很大,加油。
版权声明:本文系闺蜜财经创作,未经授权,禁止转载!如需转载,请获取授权。另,授权转载时还请在文初注明出处和作者,谢谢!