北大医药:北大医疗管理拟减持不超3.0%股份
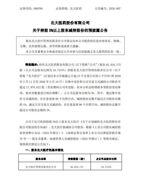
北大医药(000788.SZ)1月21日公告称,因自身资金需求,北大医疗管理有限责任公司计划于2026年2月11日至2026年5月10日减持不超1787.96万股,占公司总股本不超3.0%。

根据公告,北大医疗当前持有北大医药股份63,918,175股,占公司总股本的10.7247%。本次拟减持股份数量不超过17,879,622股,占公司总股本的3%。若以当前持股数量计算,此次减持规模占北大医疗所持股份比例约27.97%,接近三成。
减持期间为自公告披露之日起15个交易日后的3个月内,即2026年2月11日至2026年5月10日。具体减持方式上,北大医疗将采用集中竞价和大宗交易两种方式:通过集中竞价方式减持的,在任意连续90个自然日内减持股份总数不超过公司总股本的1%;通过大宗交易方式减持的,在任意连续90个自然日内减持股份总数不超过公司总股本的2%。减持价格将根据二级市场价格及交易方式确定。
公开资料显示,公司其前身为始建于1965年的西南合成制药厂,1997年于深圳证券交易所成功上市,2022年,中国平安通过平安人寿控股新方正集团,北大医药成为旗下成员企业。公司主要从事化学药品制剂的研发、生产和销售,医药流通以及医疗服务等业务。
北大医药2025年三季度业绩报告显示,2025年前三季度,公司营业收入12.31亿元,同比降19.76%,但归母净利润达1.36亿元,同比增长4.31%。
截至1月21日10点05分,北大医药的股价6.45元/股,总市值38亿元,市盈率26.8。(《理财周刊-财事汇》出品)