【全网最全】2024年摩托车行业上市公司全方位对比(附业务布局汇总、业绩对比、业务规划等)
转自:前瞻产业研究院
行业主要上市公司:力帆科技(601777.SH)、钱江摩托(000913.SZ)、林海股份(600099.SH)等
本文核心数据:中国摩托车行业上市公司汇总、营业收入、业务占比
摩托车行业上市公司汇总
我国是摩托车产销大国,近年来,尽管部分一二线城市对于摩托车的政策管制有明显的收紧,但在农村地区,摩托车仍具有较好的消费基础,因此整体市场潜力仍较大。目前,我国摩托车产业的上市公司数量较多,分布在各产业链环节。具体汇总如下:





摩托车行业上市公司基本信息对比
从摩托车行业的上市企业布局和已有公开信息分析,注册资本最高的公司为力帆科技,招投标最多的是林海股份。

从摩托车行业上市企业已有的公开信息分析,隆鑫通用拥有最多的技术人员,共计超过1500人,爱玛科技是员工数量最多的企业,数量超过9000人;力帆科技拥有专利信息最多,其中发明专利701条,实用新型专利2300条。

摩托车行业上市公司业务布局对比
摩托车行业的上市公司中,力帆集团、隆鑫通用和钱江摩托的摩托车业务布局最广,摩托车种类型号也最全。除此以外,以九号公司、爱玛科技等为代表的新兴电动摩托车生产企业也有快速发展的趋势。

摩托车行业上市公司业务业绩对比
目前,我国摩托车行业的龙头上市公司是新日股份、钱江摩托和隆鑫通用,这三家上市公司的摩托车业务占比均在50%以上。其中,2023年,隆鑫通用摩托车产销量均突破100万辆。在电动摩托车方面,爱玛科技和新日股份产销量超过200万辆,在行业中处于领先地位。

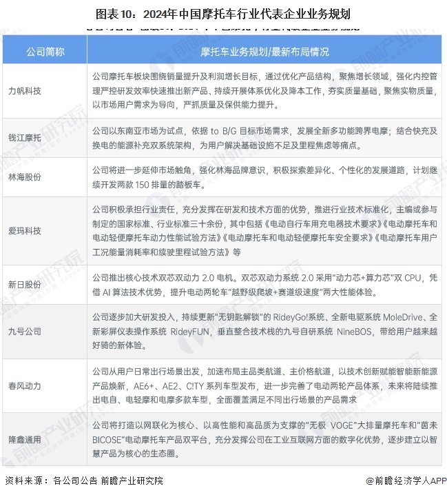
摩托车行业代表企业业务规划对比
中国摩托车行业代表企业中,力帆科技、钱江摩托等企业均通过优化产品结构,开拓海外市场等方式稳固企业在摩托车行业的领导地位。新日股份、九号公司、春风动力等电动摩托车企业则重点开发新产品,提高用户体验。

更多本行业研究分析详见前瞻产业研究院《中国摩托车整车制造行业产销需求与投资预测分析报告》
同时前瞻产业研究院还提供产业新赛道研究、投资可行性研究、产业规划、园区规划、产业招商、产业图谱、产业大数据、智慧招商系统、行业地位证明、IPO咨询/募投可研、专精特新小巨人申报、十五五规划等解决方案。如需转载引用本篇文章内容,请注明资料来源(前瞻产业研究院)。
更多深度行业分析尽在【前瞻经济学人APP】,还可以与500+经济学家/资深行业研究员交流互动。更多企业数据、企业资讯、企业发展情况尽在【企查猫APP】,性价比最高功能最全的企业查询平台。