头顶“低空经济”光环的川大智胜:去年亏损扩大,毛利率大幅下滑
记者|赵阳(金麒麟分析师)戈
因“低空经济”概念的加持,川大智胜(002253.SZ)近来引起市场诸多关注,不过其2023年的业绩,却不尽人意。
年报显示,川大智胜2023年营业收入1.8亿元,同比下滑了26.92%;净利润为-1.72亿元,续亏,且亏损额超过2022年的5793.78万元,同比下滑196.29%;其基本每股收益为-0.76元/股。2023年川大智胜的毛利率为4.23%,而2022年该数字为14.85%。
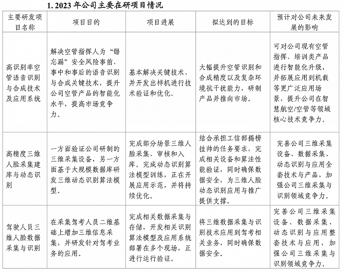
资料显示,川大智胜主营业务所处行业是航空业的若干细小分支,传统业务涉及民航、军航空管指挥控制系统开发、软件开发和服务,主要产品有民航空管自动化系统、军航各级管制中心系统和空域管理系统、管制安全防护系统、军民航多通道数字同步记录仪等;民航、军航空管仿真模拟训练系统产品和服务,包括雷达管制模拟机、程序管制模拟机、塔台管制模拟机和管制员飞行训练模拟器等;航空公司在岗飞行员年度证照更新必须进行的D级飞行模拟机培训服务。
另外,在报告期内,川大智胜也有小规模试验应用的新产品,包括高速高精度三维摄像机的小规模试产;心理健康状态多模态非接触自动检测和筛查系统,在大学、中学、司法系统、医疗系统的试验应用。
川大智胜表示,2023年之所以业绩亏损,是受行业总体环境影响,公司军航民航业务及飞行员飞行模拟机培训业务新签合同减少、存量合同下降,同时项目执行周期延长、执行成本上升,也导致了总体毛利的减少。就连研发投入金额,川大智胜都做了回缩,2023年研发投入金额为2778.68万元,较2022年的6327.97万元同比减少了56.09%。

不过川大智胜认为2023年是核心竞争力大幅增长的一年,主要标志事件有:2023年4月28日,公司牵头承担的科技部国家重大科学仪器专项“高速高精度结构光三维测量仪器开发和应用”通过了科技部终验。此前由四川省科技厅组织的第三方测试和成果评价专家组给出的评价意见是“整体水平达到国际同类产品先进水平”“在同时实现高速度测量和高精度测量上达到国际领先水平”。
另外,川大智胜和华西医学大数据中心合作开发的以公司高速三维微表情抓拍摄像机为核心的“心理健康状态多模态非接触式自动检测和排查设备”在多个重要领域,试用取得理想的效果,2024年内将大范围推广。
川大智胜同时还成为了四川省首批建设的3个人工智能创新联合体之一的“智能人机接口创新联合体”的总牵头单位,等等。
根据川大智胜2024年经营计划,公司将推动人工智能领域的技术创新和成果转化实现业务增长;将扩展市场业务模式,从较单一的目制转变为项目、产品、服务和技术转让多种模式并举;将发挥四川省智能人机接口创新联合体总牵单位作用,打造人工智能人机交互产业链,增强公司核心竞争力。
来源:公告
来源:公告此前在互动平台上,川大智胜曾表示公司拥有自主研发的针对低空安全管控需求研制的低空监视雷达系统等,也由此被市场纳入“低空经济”概念。另外公司与华为有开展昇腾、鲲鹏服务器方面的合作,所以也有“华为概念”。
来源:同花顺