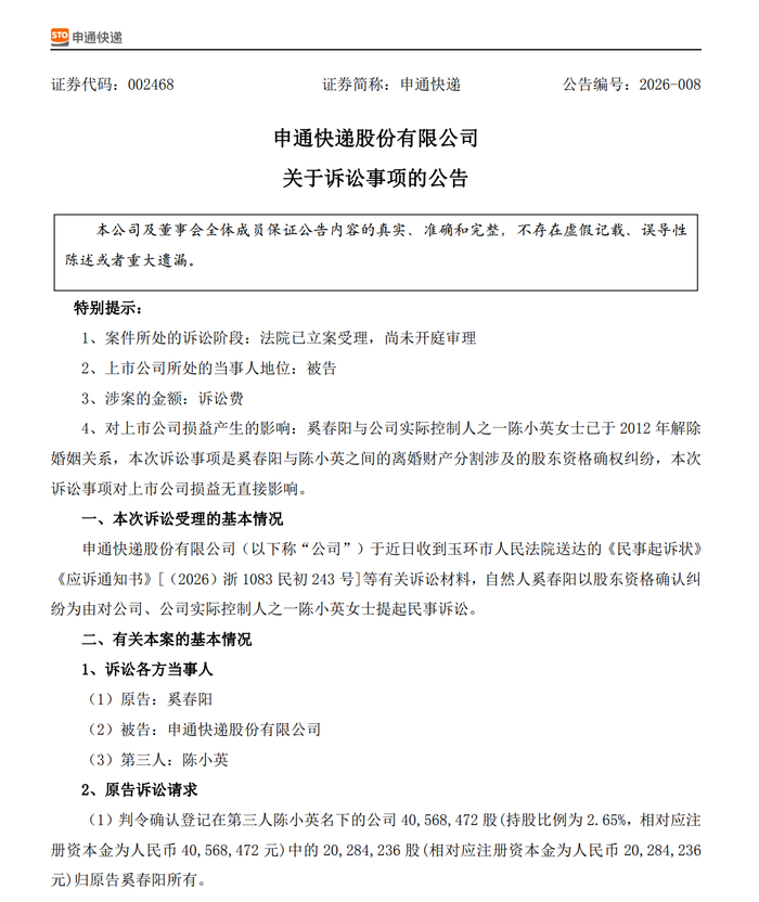
2000万股股份归属待解 申通快递回应“前总裁起诉老板娘”事件

查股网  2026-01-24 11:02  申通快递(002468)个股分析

中经记者 杨让晨 张家振 上海报道

(申通快递日前公告称,公司实控人之一陈小英被提起民事诉讼。申通快递公告/图)

1月22日,申通快递(002468.SZ)公告称,公司于近日收到玉环市人民法院送达的《民事起诉状》《应诉通知书》【(2026)浙1083民初243号】等有关诉讼材料,自然人奚春阳以股东资格确认纠纷为由对申通快递、实际控制人之一陈小英提起民事诉讼。

中国经营报》记者注意到,奚春阳认为,根据双方离婚时对财产分割的约定,申通快递与陈小英均应就4056.85万股股份的50%,即约2028.42万股归属于自己,并向中国证券登记结算有限责任公司申请办理非交易过户至其名下的手续。

据了解,奚春阳与陈小英已于2012年解除婚姻关系,本次诉讼事项是奚春阳与陈小英之间的离婚财产分割涉及的股东资格确权纠纷。

申通快递方面在公告中表示,此诉讼不会对正常生产经营造成重大不利影响,不会对内部治理和规范运作产生重大不利影响,也不会对实际控制权产生影响。就此,记者1月23日联系申通快递方面采访求证,相关工作人员表示,具体情况以公告为准。

前总裁索要2000万股份

在此次诉讼中,奚春阳表示,申通快递直接登记在陈小英名下的4056.85万股股份,系双方离婚时约定分割的特定夫妻共同财产,并经重组上市而转化形成的财产之一。

据了解,奚春阳此前系申通快递总裁。日前,奚春阳将申通快递及陈小英告上法庭,并提出三个诉求:判令确认登记在第三人陈小英名下的申通快递4056.85万股(持股比例为2.65%,相对应注册资本金为4056.85万元)中的2028.42万股(相对应注册资本金为2028.42万元)归自己所有;判令申通快递、第三人陈小英就前述股票向中国证券登记结算有限责任公司办理非交易过户至原告奚春阳名下的手续;本案案件受理费由申通快递和第三人共同承担。

公开资料显示,陈小英是申通快递创始人、实控人之一,在其兄长陈德军助力下,申通快递实现借壳上市。2017年,陈小英因个人原因申请辞去申通快递副董事长、董事、董事会战略委员会委员职务。目前,陈德军仍担任申通快递董事长。

对此,申通快递方面表示,此次诉讼不会对正常生产经营造成重大不利影响,不会对内部治理和规范运作产生重大不利影响,也不会对实际控制权产生影响。

“本次诉讼事项尚未开庭审理,尚未产生具有法律效力的判决或裁定,陈小英名下持有的股份是否发生权益变动存在不确定性。公司将密切关注该事项的后续情况,积极应诉。同时,公司将严格按照有关法律、法规的规定和要求,及时履行信息披露义务。”申通快递方面表示。

近半年单票收入增速转正

在上述诉讼案件背后,申通快递近半年来快递服务单票收入已逐步转正,业绩也同比增长。

记者注意到,自2025年下半年以来,申通快递已逐步扭转快递服务单票收入下跌趋势。在2025年10月,申通快递的服务单票收入回升至2.18元,同比增长7.39%。2025年11月和12月,该指标同比增幅达到15.87%和15.35%。

对此,申通快递方面表示,这是由于申通快递在2025年11月4日收购的浙江丹鸟物流科技有限公司(以下简称“丹鸟物流”)100%股权已经完成工商变更登记手续,丹鸟物流及下属控股子公司自2025年11月起纳入申通快递合并报表范围。丹鸟物流作为国内品质快递及逆向物流服务提供商,其并入申通快递合并报表后,整体快递业务量及快递服务收入规模将进一步增长。

2025年下半年,快递行业逐步开始“反内卷”,申通快递也在加紧落实政策。彼时,申通快递方面告诉记者,在国家邮政局推动行业“反内卷”政策落地之际,公司将以技术护城河、客户信任度重构竞争逻辑,走出一条“体验优先”的差异化之路,为行业高质量发展注入新动能。

“公司提出了‘内涵式增长’战略,坚持‘技术驱动体验升级’路径,通过数智化提效、柔性化服务、可持续发展三大核心,追求有质量的增长,拒绝以牺牲服务质量为代价的虚假繁荣,推动行业从规模竞争向价值竞争转型。”申通快递方面表示。

申通快递财报数据显示,2025年前三季度,公司实现营业收入385.7亿元,同比增长15.17%;实现归母净利润7.56亿元,较2024年同期增长15.81%。

值得注意的是,2026年1月22日,申通快递发布公告称,公司拟向中国银行间市场交易商协会申请注册发行总额不超过(含)20亿元的中期票据,拟用于补充流动资金、偿还有息负债、项目建设及设备购买等符合国家相关法律法规及中国银行间市场交易商协会允许的用途。

不过,申通快递方面也表示,上述中期票据注册及发行方案的最终发行规模将以公司在中国银行间市场交易商协会取得的注册通知书载明的额度为准。

(编辑:张家振 审核:童海华 校对:颜京宁)