罢免董事长后,ST路通陷入“真假公章”!官微发声明称公章被伪造,新董事会宣布启用新印章
红星资本局11月13日消息,继临时股东大会的激烈对峙、原董事长邱京卫被罢免后,ST路通(300555.SZ)的控制权之争进入新环节——“争夺”公章。
11月12日17时47分,路通视信官方微信公众号发表了一封《关于不法分子私刻我公司公章行为的严正声明》(简称“《声明》”),称近期,公司发现有不法分子通过非法手段,私刻、伪造“无锡路通视信网络股份有限公司”的公司公章,并可能利用该伪造公章从事签订合同、出具文件虚假投标、融资担保等违法活动。

图源:“路通视信”微信公众号《声明》指出,凡未经公司正式授权、按法定程序刻制并依法备案的冠以“无锡路通视信网络股份有限公司”字样的公章,均属伪造。由“伪造公章”签署的一切文件无效,公司对任何通过伪造公章所实施的一切行为及由此产生的法律后果均不予承认,亦不承担任何责任。
值得注意的是,该份《声明》加盖路通视信公章,并落款“法定代表人”林竹印章。
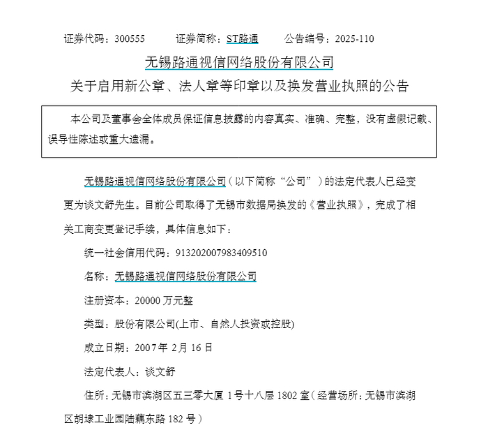
不过,就在公众号发布《声明》的1个小时后,当日18时48分,ST路通披露《关于启用新公章、法人章等印章以及换发营业执照的公告》,称公司法定代表人已变更为谈文舒,公司已完成相关印章补办刻制并已取得换发的营业执照。

公告显示,11月12日,公司已完成新公章、法人章、合同专用章以及财务专用章的补办刻制等工作,并已在公安机关完成备案登记。原公司公章(编号:3202000021028)、原法人章(原法人姓名:林竹,编号:3202000014796)、原合同专用章(编号:3202000021025、3202000021026、3202000021027)、原财务专用章及其所形成的空白凭证(如有)和空白文件(如有)一律作废并不得再使用。
红星资本局查询国家企业信用信息公示系统发现,11月11日,公司负责人信息(法定代表人、负责人、首席代表、合伙事务执行人等)已由“林竹”变更为“谈文舒”。

据红星资本局此前报道,持续数月的ST路通控制权之争,经过多方博弈逐渐升级。此前争夺核心主要围绕公司董事会改组和实际控制权归属,目前的最新“战况”为——原董事长邱京卫被罢免,吴世春提名的董事长上位,公司高层同步“大换血”。
路通视信,图源:公司官网据公司11月8日公告的2025年第二次临时股东大会表决结果,原董事长邱京卫、原副总经理付新悦的董事职务被罢免,吴世春方面提名的谈文舒当选非独立董事。随后公司召开的董事会会议选举谈文舒担任董事长,解除顾忠辉、付新悦等3名高管职务,聘任于涛为总经理,谈文舒暂代董秘职责。
公开信息显示,谈文舒任宁波梅花天使投资管理有限公司合伙人,被视为第一大股东吴世春的“左膀右臂”。
根据公告,上述管理层被解聘的原因,是近两年来,该公司连续收到江苏证监局多份行政监管措施决定书,反映经营管理层在资金支付、关联交易等方面存在严重不合规行为。
然而,对于上述吴世春等股东召开的股东大会及其决议,ST路通原管理层并不认可。11月9日凌晨,公司微信公众号发出一则声明,称“个别股东无权擅自召开此次临时股东大会”。

声明表示,11月7日公司董事会已在原定股东大会会议现场当场告知相关股东大会会议延期事宜,部分股东、股东代表及董监高在获知会议延期后已经离席,而个别股东仍强行继续召开会议。为此,公司坚决反对和否认当日个别股东非法召开的所谓“临时股东大会”及其所作任何决议的法律效力。
面对原管理层的指控,ST路通当晚迅速发布澄清公告,反驳称:7日下午,该公司前任董事长、原会议主持人邱京卫无正当理由宣布拟取消此次股东会,并离开会议现场。随后在11月7日17时45分现场股东大会继续召开,出席的股东及股东代理人共20名,代表股份3000.59万股,约占公司总股本的15.00%。
ST路通在澄清公告中强调:“此次股东大会决议合法有效,公司所有重大事项均以公告披露内容为准。”

从目前情况看,2025年第二次临时股东大会过后,林竹一方的董事因投票出局,丧失对公司信披渠道的控制权,仅保留公司微信公众号一个发声渠道。
与此同时,新董事会推进工商变更和印章变更事项,试图快速稳定公司经营秩序。由原董事会发起的ST路通与吴世春等股东的诉讼案件,也被新董事会审议予以撤销。
(本文不构成任何投资建议,据此操作风险自担)
编辑 侯春萍 综合自每日经济新闻、21世纪经济报道等
审核 冯玲玲