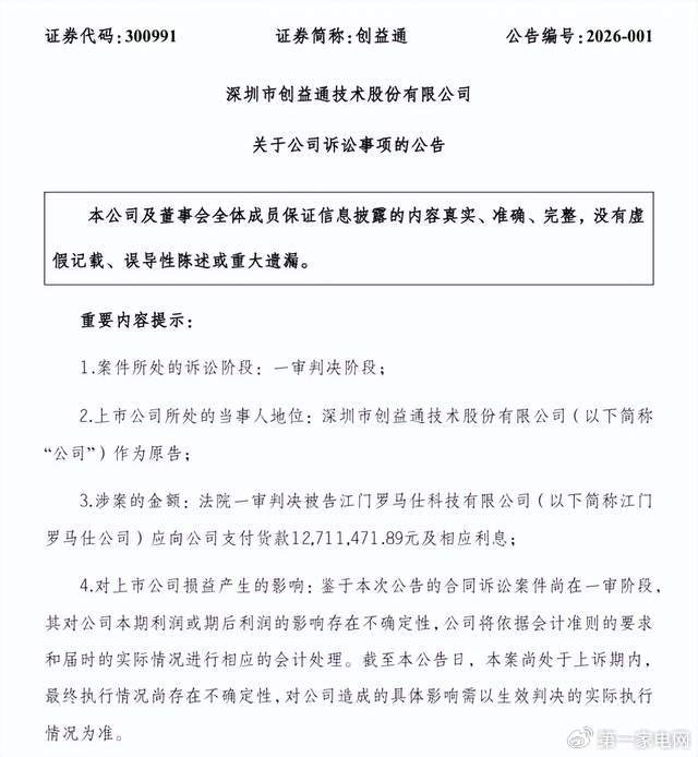
法院判决被告江门罗马仕向创益通支付货款1271.15万元及相应利息
IT之家1月10日消息,1月9日晚,A股上市公司创益通发布公告披露,该公司作为原告,起诉江门罗马仕科技有限公司(简称“江门罗马仕”)、深圳罗马仕科技有限公司(简称“罗马仕”)一案有了最新结果,法院一审判决被告江门罗马仕应向创益通支付货款 1271.15 万元及相应利息。

公告显示,2023年10月,创益通与江门罗马仕签订《采购协议》,约定由公司按罗马仕要求生产移动电源等产品,付款方式为“月结 60天”。2025年3月至7月,创益通供货总金额 8,014,087.89元,罗马仕仅支付 2,302,616元(230.26万元),尚欠15,711,471.89元(1571.15万元)。创益通诉求法院判决江门罗马仕等支付拖欠货款及逾期利息等。
创益通主要从事设计研发与制造精密连接器、连接线、精密结构件等互联产品,产品主要应用于 5G 通信、新能源汽车、数据存储、医疗、消费电子等领域。
综合IT之家此前报道,罗马仕因充电宝起火爆炸风险,陷入高校禁用、旧品召回、民航禁令、员工讨薪等困境。
1月4日,有消息称罗马仕已在内部启动名为“重生计划”的重组方案,相关立项工作将于 2026 年 1 月正式落地。按照规划,公司力争在 2026 年第一季度完成资金引入与重组工作,同步重新获取新 3C 认证,全面恢复产品销售体系。
《IT之家》原文链接:https://news.qq.com/rain/a/20260110A04V9700