A股分红季!中国石化233亿现金红利今日登记!央企股东回报ETF(560070)放量溢价,盘中成交额突破1亿元
6月20日,A股“中字头”板块续跌,央企股东回报指数盘中现跌0.76%,成份股中,中油资本、中国石化、中国铁建、保利发展均跌超2%,中国建筑、中国中铁、中国石油、宝钢股份跌超1%,招商银行跌0.83%,华电国际、中国核电、国投电力涨超1%。
ETF方面,截至13:45,全市场规模最大央企股东回报ETF(560070)跌0.70%,盘中成交额大幅放量至1.1亿元,且全天维持溢价交易,溢价率现达0.09%,反映买盘踊跃,资金逢跌布局意图明显。

近期,A股迎来分红实施季,以现金流充沛、高分红著称的央国企板块成为市场关注焦点。Wind最新数据显示,截至6月20日,央企股东回报指数50只成份股中,已公告确定2022年年度分红细则的上市公司数量已基金一半。
其中,中国石化今日(6.20)股权登记,6月21日除权除息,拟每10股派1.95元,合计派发现金红利233.8亿元!
今年4月,国家相关部门发布的《2023年能源工作指导意见》提出,着力增强能源供应保障能力,夯实化石能源生产供应基础,积极推动玛湖、富满、巴彦及渤海等原油产能项目上产,加快建设陕北、川南、博孜—大北等重要天然气产能项目。
市场分析认为,面对不确定的未来趋势,能源安全至关重要。
机构观点方面,中信建投陈果团队在《投资策略:经济预期从低位修正,风格会切换吗?》中指出,科技及中特估行情未完:前者是产业+政策周期共振催化,但第一波筹码结构驱动的行情演绎过后,节奏及结构的把握也变得更为重要;后者则是经济预期是否能够企稳的核心发力点和主要先行者,无论是从政策导向抑或是国企带头作用的效应看,均将充当新时代发展的先锋。
【聚焦股票分红比例与PE双抬升板块】
高股息策略之所以受到投资者关注,稳定分红带来相对确定性收益是一大重要原因,尤其是处于市场低迷时期,投资者从成长性资产交易中获取投资收益难度明显提升,相比之下高股息板块防御属性明显。
尽管过去几年“赛道投资”和“景气投资”等投资范式更加抢眼,但民生证券认为,随着这部分结构性高增长的行业开始面临各自的瓶颈,上述定价范式开始出现了逆转,而寻找未来新成长的阶段可能会持续很长一段时间。当一切增长都变得不确定时,回归“股息贴现模型”这一基础的定价共识,股息率反而可能成为新时期定价秩序的“先行者”。
德邦证券认为,相对更有想象空间的高成长性资产,高股息资产将重心放在了当下的确定性回报;对国内而言,“中特估”将逐渐由概念驱动转向基本面驱动,未来其演绎逻辑也将逐渐转向低估值、高股息、现金流充裕的公司。
对于高股息策略,民生证券提示,投资者更应关注的是以煤炭和石油石化为代表的“准红利股”,钢铁、建材、纺织服装、银行和交通运输等行业同样符合上述特征。
根据中证指数公司数据,截至6月6日,央企股东回报ETF(560070)标的指数中,钢铁、煤炭、石油石化等能源资源安全主题相关板块占比超30%,建筑建材、公用事业板块占比亦超30%。

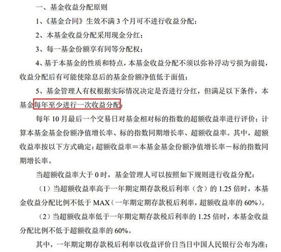
公开资料显示,央企股东回报ETF(560070)专门设有超额收益“强制分红”条款,这也是该产品区别于其他同类ETF的一大差异化亮点。具体而言,当该基金相较于标的指数存在超额收益时,每年至少进行一次收益分配。作为全市场首批成立的中证国新央企股东回报ETF,央企股东回报ETF(560070)的上市为投资者布局优质央国企上市公司提供了全新工具。

风险提示:基金有风险,投资需谨慎。投资人应当阅读《基金合同》《招募说明书》《产品资料概要》等法律文件,了解基金的风险收益特征,特别是特有风险,并根据自身投资目的、投资经验、资产状况等判断是否和自身风险承受能力相适应。基金管理人承诺以诚实信用、谨慎尽责的原则管理和运用基金资产,但不保证基金一定盈利或本金不受损失。央企股东回报ETF(560070)属于中等风险等级(R3)产品,适合经客户风险等级测评后结果为平衡型(C3)及以上的投资者。标的指数并不能完全代表整个股票市场。标的指数成份股的平均回报率与整个股票市场的平均回报率可能存在偏离。请投资者关注指数化投资的风险以及集中投资于单一指数成分股的持有风险,请关注部分指数成分股权重较大、集中度较高的风险,请关注指数化投资的风险、ETF运作风险、投资特定品种的特有风险、参与转融通证券出借业务的风险等。文中提及个股仅为指数成份股客观展示列举,本文出现信息只作为参考,投资人须对任何自主决定的投资行为负责。本文中的任何观点、分析及预测不构成对阅读者任何形式的投资建议。