珠免集团55.18亿元出售格力房产100%股权给投捷控股
12月23日晚间,珠海珠免集团股份有限公司(600185.SH)发布重大资产出售暨关联交易实施情况报告书。报告书披露,公司向关联方投捷控股转让所持格力房产100%股权的交易已实施完成,标的资产交割日确定为12月22日,自当日起标的资产全部权利义务由投捷控股享有和承担。根据评估结果,标的资产估值55.18亿元,较账面价值减值1.02亿元,交易对价由投捷控股以现金支付并由华发集团提供连带责任担保。

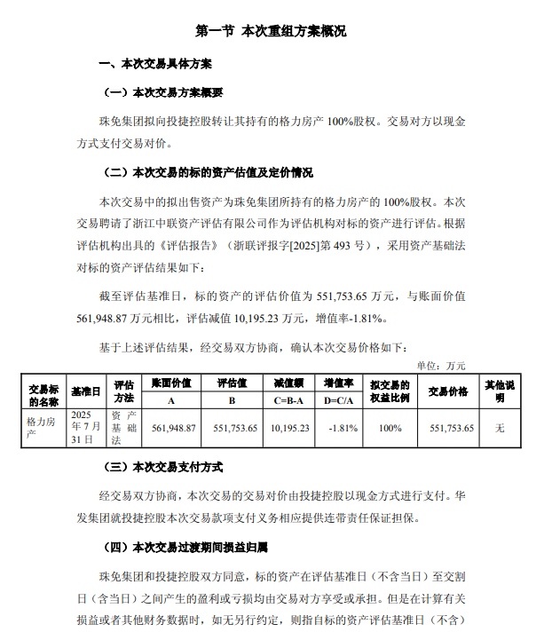
公告披露,珠免集团拟向投捷控股转让其持有的格力房产100%股权。交易对方以现金方式支付交易对价。本次交易中的拟出售资产为珠免集团所持有的格力房产的100%股权。本次交易聘请了浙江中联资产评估有限公司作为评估机构对标的资产进行评估。
截至评估基准日,标的资产的评估价值为551,753.65万元,与账面价值561,948.87万元相比,评估减值10,195.23万元,增值率-1.81%。
经交易双方协商,本次交易的交易对价由投捷控股以现金方式进行支付。华发集团就投捷控股本次交易款项支付义务相应提供连带责任保证担保。
珠免集团和投捷控股双方同意,标的资产在评估基准日(不含当日)至交割日(含当日)之间产生的盈利或亏损均由交易对方享受或承担。但是在计算有关损益或者其他财务数据时,如无另行约定,则指自标的资产评估基准日(不含)至标的资产交割日当月月末的期间。
本次交易构成《重组管理办法》规定的上市公司重大资产重组行为。本次重组交易对方投捷控股为上市公司控股股东海投公司在过去十二个月内间接控制的其他企业,且上市公司董事、高级管理人员马志超担任投捷控股的董事。因此,根据相关法律、法规及规范性文件的相关规定,本次交易构成关联交易。
上市公司最近36个月内控股股东、实际控制人未发生变更;本次重组不涉及发行股份,不涉及上市公司股权的变动,不会导致上市公司控股股东、实际控制人发生变更。
截至报告书出具之日,本次交易已履行必要的决策和审批程序,符合《公司法》《证券法》和《重组管理办法》等法律、法规及规范性文件的规定。
2025年12月22日,上市公司与交易对方签署了《资产交割协议》,双方同意,以2025年12月22日作为本次交易标的资产的交割日,并按照《资产交割协议》与《重大资产出售协议》的约定进行资产交割。
自标的资产交割日起,无论标的资产是否完成相应的变更登记/备案手续,珠免集团即被终局性地视为已经履行完毕标的资产交付义务,标的资产的全部权利、义务、责任和风险均由投捷控股享有和承担。
公开资料显示,珠免集团成立于1999年06月09日,注册资本188500.5795万人民币,法定代表人李向东,注册地址为珠海市横琴新区环岛东路3000号2103办公。主营业务为免税商品销售及大消费相关产业和房地产开发等。
珠免集团2025年三季度业绩报告显示,2025年前三季度,公司营业收入为25.0亿元,同比下降42.9%;归母净利润自去年同期亏损9.21亿元变为亏损5.65亿元,亏损额有所减少。
截至12月24日9点54分,珠免集团的股价7.08元/股,总市值133亿元。(《理财周刊-财事汇》出品)