宁夏建材董事长王玉林及副总裁辞职!

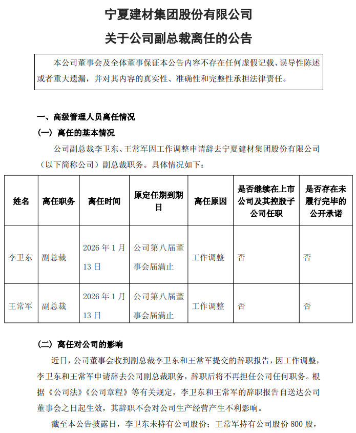
2026年1月13日,宁夏建材发布《关于公司副总裁离任的公告》和《关于董事长离任并补选非独立董事的公告》显示,公司副总裁李卫东、王常军因工作调整申请辞去公司副总裁职务;


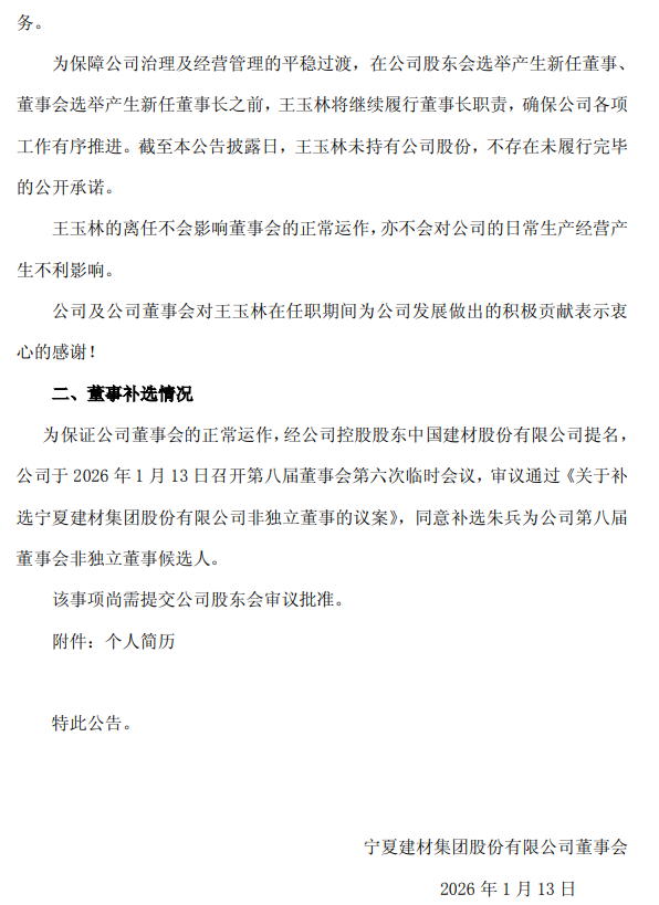
公司董事长王玉林因工作调整申请辞去公司董事、董事长及董事会战略与ESG委员会主任委员、委员各项职务。为保证公司董事会的正常运作,经公司控股股东中国建材股份有限公司提名,公司于2026年1月13日召开第八届董事会第六次临时会议,审议通过《关于补选宁夏建材集团股份有限公司非独立董事的议案》,同意补选朱兵为公司第八届董事会非独立董事候选人。


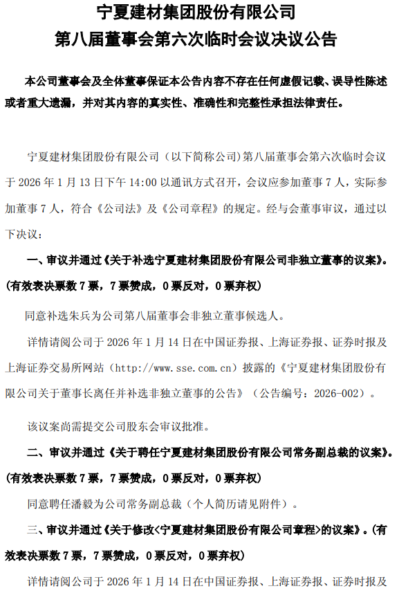
同日,宁夏建材还发布了《第八届董事会第六次临时会议决议公告》显示,公司第八届董事会第六次临时会议同意补选朱兵为公司第八届董事会非独立董事候选人,同意聘任潘毅为公司常务副总裁。


个人简历
朱兵,男,汉族,1970年2月生,硕士,教授级高级工程师。曾任合肥水泥研究设计院设计分院副院长,合肥水泥研究设计院副院长、常务副院长,合肥水泥研究设计院有限公司总经理,中国建筑材料科学研究总院有限公司副总经理,合肥水泥研究设计院有限公司董事长,中国中材国际工程股份有限公司董事、副总裁、总裁等职务。现任中国建材集团有限公司总经理助理。
潘毅,男,汉族,1982年12月生,硕士,会计师。曾任西南水泥有限公司副总裁、财务总监、总法律顾问,中建材投资有限公司巴布亚新几内亚分公司总经理。现任北新建材集团有限公司副总经理,中建材卓材科技(北京)有限公司董事。