经营简报 | 中国能建、中国化学2024年度主要经营数据公布!
近日,中国能建、中国化学发布2024年度主要经营数据公告,根据公告,中国能建2024年新签合同额14088.76亿元,同比增长9.75%;中国化学2024年新签合同额3669.40亿元,同比增长12.3%。
中国能建2024年主要经营数据
按业务类型统计,2024年工程建设类新签合同额12750.81亿元,勘测设计及咨询类新签合同额197.20亿元,工业制造类新签合同额848.20亿元,其他业务类新签合同额292.55亿元。
按地区分布统计,境内年度新签合同额10873.10亿元,同比增长8.41%,境外年度新签合同额3215.66亿元,同比增长14.55%。


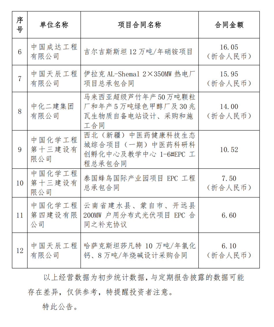
中国化学2024年主要经营数据
按业务类型统计,建筑工程承包的合同金额为3507.28亿元,勘察设计监理咨询为38.09亿元,实业及新材料销售为83.26亿元,现代服务业为10.72亿元,其他业务为30.05亿元。
按地区分布统计,境内合同金额为2536.27亿元,境外合同金额为1133.13亿元。


