赛力斯“断腕”,重庆接盘,蓝电汽车这次能活吗?
【文/财圈社&道哥说车 张浅】2月9日,赛力斯发了一份公告,直接把自家的蓝电汽车“打包”送出去了。不是关门大吉,而是换了种活法——重庆市沙坪坝区政府牵头,把蓝电从赛力斯体系里剥出来,成立一家新公司单独养。
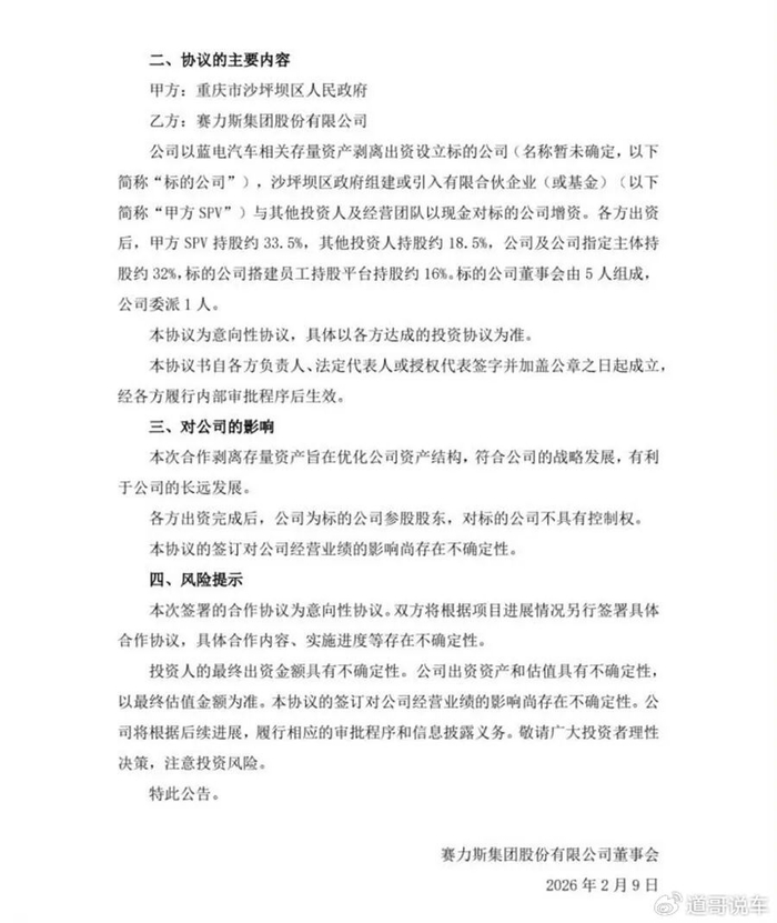
这操作挺有意思:沙坪坝区政府组个基金当大股东,占股33.5%;赛力斯自己留了32%的股份,算是藕断丝连;其他投资人占18.5%;还专门划出16%给员工持股。更关键的是,新公司董事会5个席位,赛力斯只能派1个人。说白了,这儿子虽然还姓“赛”,但以后怎么养、怎么教,得听新“家长”的了。

赛力斯的算盘:养不起就放手
赛力斯这波操作,说白了就是“及时止损”。回头看看蓝电这孩子的成长轨迹:2023年3月出生,首款车型E5瞄准10-15万的主流市场,本该是赛力斯拓宽产品线、减少对华为依赖的“备胎计划”。
但现实很骨感。蓝电E5上市后一直不温不火,2025年全年就卖了2万辆左右,平均一个月不到2000台。这成绩在如今卷疯了的新能源市场,连水花都算不上。
再看看赛力斯另一个“亲儿子”问界,那完全是别人家孩子的模板。2026年1月,问界交付量直接干到4万多辆,同比增长超80%。同一个爹,两个娃,一个学霸一个学渣,这差距搁谁都得重新考虑家庭资源分配。
所以赛力斯的选择很现实:与其两个都养不好,不如集中火力养那个有出息的。把蓝电剥离出去,财报上能好看不少——亏损的业务不计入报表,上市公司的盈利数据瞬间提升。对投资者来说,这就像家里突然少了个“吞金兽”,日子一下子宽松了。

重庆的算盘:捡个现成的“壳”
赛力斯觉得是包袱,重庆政府却觉得是个机会。这不是临时起意,去年9月双方就已经合资成立了蓝电科技公司,这次算是“领证”了。
重庆作为老牌汽车城,在新能源转型这波浪潮里其实有点着急。看着合肥押中蔚来、深圳养出比亚迪,自己能不急吗?蓝电虽然卖得不好,但它有完整的新能源汽车生产资质、现成的生产线和团队——这些硬件对地方政府来说,比短期销量重要得多。
这次重组最妙的一笔是那16%的员工持股。既稳住了现有团队的心,告诉他们“公司倒了,但你们的饭碗和股份还在”,又为将来吸引人才埋了钩子。在新能源汽车行业,人才比设备值钱多了。
值得一提的是,沙坪坝区政府这次不只是投钱那么简单,它是以大股东身份亲自下场。这意味着什么?意味着以后蓝电要政策有政策,要资源有资源,说不定还能拿到些政府订单。这种“政企联姻”模式,有点像家长给孩子找了个有实力的干爹,既出钱又出力。

对重庆来说,这笔买卖不亏。成功了,能培育出本土新能源品牌,带动产业链,保住就业;就算没成,至少盘活了一批资产,总比烂在那里强。由此看来,这是一场基于现实的“接盘”,赌的是新能源汽车赛道长坡厚雪,慢慢养总能养出点东西。
一个甩包袱轻装上阵,一个接盘赌未来,赛力斯和重庆政府这番操作,倒也算各取所需。但问题是,脱离赛力斯体系的蓝电,真能活过来吗?
至少,独立后的蓝电面临灵魂三问:品牌怎么重新定位?10-15万市场卷成红海,怎么杀出一条血路?有政府撑腰,能不能走出和“前任爸爸”不一样的路?