首创证券:首创集团拟无偿划转持有的3.56%股份至京投公司
来源:北京商报
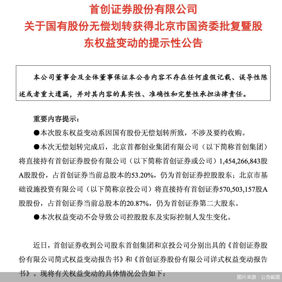
北京商报讯(记者 刘宇阳 实习生 姚榕琰)12月24日,首创证券发布公告称,公司控股股东北京首都创业集团有限公司(以下简称“首创集团”)拟将其持有的首创证券9742.32万股A股股份(占总股本的3.56%)无偿划转至北京市基础设施投资有限公司(以下简称“京投公司”)。该事项已于12月23日获得北京市国资委批复。
无偿划转后,首创集团的持股比例将由56.77%降至53.2%,仍为首创证券控股股东;京投公司的持股比例将由17.31%增至20.87%,仍为第二大股东,首创证券实际控制人未发生变更。
