天风证券:预计2025年归母净利润同比扭亏为盈

查股网  2026-01-30 20:45  天风证券(601162)个股分析

(来源:北京商报)

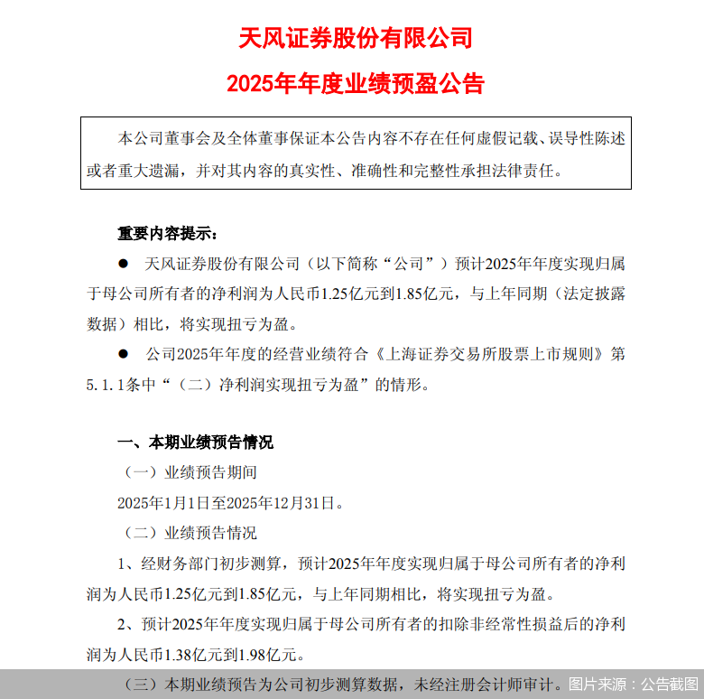
北京商报讯(记者 李海媛)1月30日,天风证券(维权)发布2025年年度业绩预盈公告,预计2025年实现归属于母公司所有者的净利润为1.25亿元到1.85亿元,与上年同期(法定披露数据)相比,将实现扭亏为盈。

天风证券表示,2025年,公司在控股股东的大力支持下,紧紧围绕经营战略目标,积极把握市场机遇,报告期内公司投资收益相比上年同期增加,公司经营业绩实现扭亏为盈。