查股网.CN
首页
选股
热点
资金
板块
大盘
DDX
游资
龙虎
导航
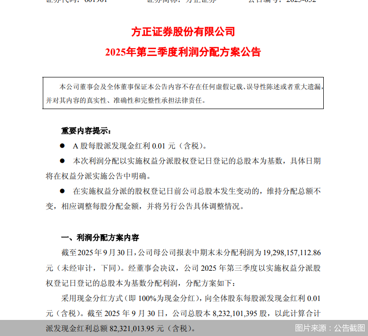
方正证券2025年三季度利润分配:每股拟派发现金红利0.01元
方正证券2025年三季度利润分配:每股拟派发现金红利0.01元
查股网
2025-12-25 20:14
方正证券(601901)个股分析
(来源:北京商报)
北京商报讯
(记者 李海媛)12月25日,
方正证券
发布2025年第三季度利润分配方案,A股每股拟派发现金红利0.01元(含税),合计派发现金红利总额8232.1万元(含税)。