华勤技术预计2025年净利润同比增长36.7%-38.4%
(来源:财闻)
公司依托“3+N+3”智能产品大平台战略以及全球化产业布局,进一步强化在移动终端、个人电脑、数据中心、汽车电子等领域的平台化服务能力。
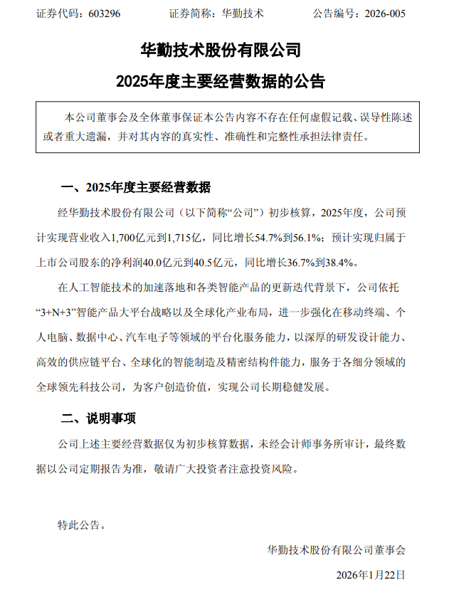
1月21日,华勤技术(603296.SH)公告称,预计2025年实现营业收入1700亿元到1715亿元,同比增长54.7%到56.1%;预计实现归属于上市公司股东的净利润40.0亿元到40.5亿元,同比增长36.7%到38.4%。
在人工智能技术的加速落地和各类智能产品的更新迭代背景下,公司依托“3+N+3”智能产品大平台战略以及全球化产业布局,进一步强化在移动终端、个人电脑、数据中心、汽车电子等领域的平台化服务能力,以深厚的研发设计能力、高效的供应链平台、全球化的智能制造及精密结构件能力,服务于各细分领域的全球领先科技公司,为客户创造价值,实现公司长期稳健发展。
