市场监管总局公布,武汉长江国际贸易集团收购良品铺子股权获批
转自:中证金牛座
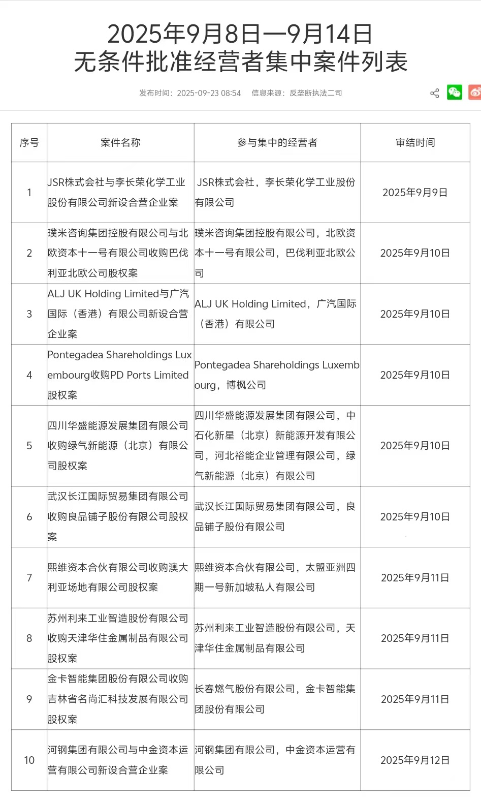
市场监管总局网站消息,9月23日,市场监管总局发布2025年9月8日—9月14日无条件批准经营者集中案件列表,其中包括武汉长江国际贸易集团有限公司收购良品铺子股份有限公司股权案等。
图片来源:市场监管总局转自:中证金牛座
市场监管总局网站消息,9月23日,市场监管总局发布2025年9月8日—9月14日无条件批准经营者集中案件列表,其中包括武汉长江国际贸易集团有限公司收购良品铺子股份有限公司股权案等。
图片来源:市场监管总局