近6亿!交控科技披露海外项目大单
(来源:e车网轨道交通资讯)
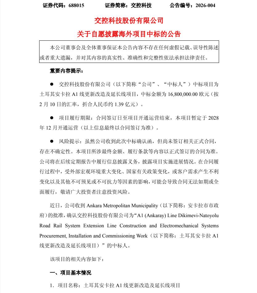
11日 ,交控科技股份有限公司关于自愿披露海外项目中标的公告,交控科技股份有限公司中标项目为土耳其安卡拉A1线更新改造及延长线项目,中标金额为16,800,000.00欧元(按2月10日的汇率,折合人民币约1.39亿元)。项目履行期限:合同签订日至项目开通运营结束,本项目暂定于2028年12月开通运营(以上信息最终以合同签订为准)。



另交控科技10日发布:已与MetroTrainsWestPtyLtd签署了澳大利亚悉尼地铁西线TSMO(车辆、系统、维护、运营)信号系统分包项目协议,合同金额为:93,530,364.97澳大利亚元(按2月9日的汇率,折合人民币约4.56亿元,含交付、不含安装)。