亚信安全:预亏 5 亿、收入 80 亿(最高)
2026 年 1 月 22 日,亚信安全科技股份有限公司发布《2025 年年度业绩预告》。
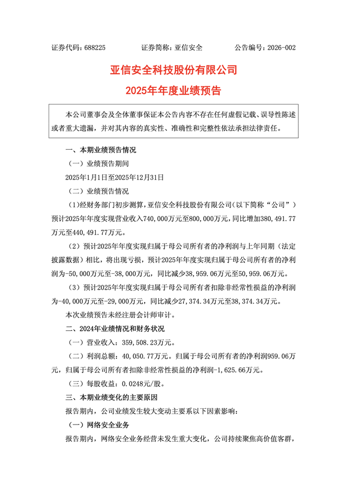
业绩预告情况:
(1)经财务部门初步测算,亚信安全科技股份有限公司预计 2025 年年度实现营业收入 740,000 万元至 800,000 万元, 同比增加 380,491.77 万元至 440,491.77 万元。
(2)预计 2025 年年度实现归属于母公司所有者的净利润与上年同期(法定披露数据)相比,将出现亏损,预计 2025 年年度实现归属于母公司所有者的净利润为 - 50,000 万元至 - 38,000 万元,同比减少 38,959.06 万元至 50,959.06 万元。
(3)预计 2025 年年度实现归属于母公司所有者扣除非经常性损益的净利润为 - 40,000 万元至- 29,000万元,同比减少 27,374.34 万元至 38,374.34 万元。
本次业绩预告未经注册会计师审计。
2024年业绩情况和财务状况:
(1)营业收入:359,508.23 万元。
(2)利润总额:40,050.77 万元。归属于母公司所有者的净利润 959.06万元,归属于母公司所有者扣除非经常性损益的净利润 - 1,625.66 万元。

公告:


目前市值 89.32 亿:



云头条声明:如以上内容有误或侵犯到你公司、机构、单位或个人权益,请联系我们说明理由,我们会配合,无条件删除处理。