行业景气+自身硬实力,欧科亿涨停背后的双重逻辑
1月19日,株洲欧科亿数控精密刀具股份有限公司同日抛出高管增持与业绩预增两份重磅公告——猛药当即见效,20%的大长腿涨停。
市场用真金白银,给出了对公司当下业绩与未来潜力的鲜明态度。

01
双公告落地,股价拔地而起
欧科亿连发两份核心公告,既释放业绩红利,又传出信心信号。
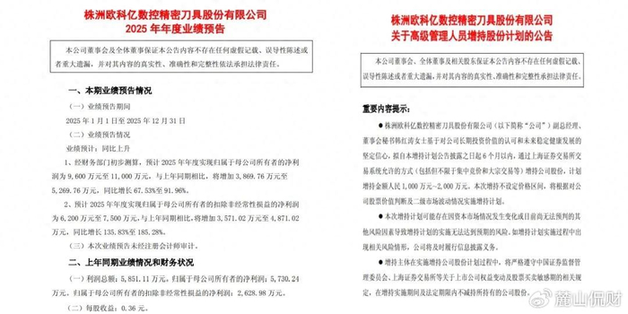
业绩端,2025年年度业绩预告,预计全年归母净利润9600万元至1.1亿元,同比增长67.53%至91.96%;扣非净利润6200万元至7500万元,同比增幅高达135.83%至185.28%,业绩增速超市场预期。
市场端,公司副总经理、董事会秘书韩红涛同步公告增持计划,拟在2026年1月19日至7月18日期间,以自有及自筹资金增持公司股份,金额区间1000万元至2000万元,不设价格区间,同时承诺增持期间及法定期限内不减持所持61.72万股公司股份。
双重利好叠加,1月19日欧科亿开盘即冲高,快速封死涨停板,全天换手率4.80%,筹码锁定性良好。业绩有支撑,高管有信心,成为市场资金追捧的核心逻辑。

02
董事长去年也曾增持
公告重磅利好的1月19日,也是董事长袁美和开启减持窗口的第一天。回望2025年,袁美和也曾巨资增持,股价走出一波亮眼行情。
2025年6月4日,袁美和曾以17.31元/股的均价,增持公司股份188.61万股,耗资3264.8万元,彼时正是公司股价低位区间,此次增持彰显其对公司长期价值的认可。
公司随后的产品持续提价,也印证了这一判断。 6月11日,公司在投资者互动平台披露“已先后发布产品调价函”,系上半年原材料涨价后的首次公开调价信号。下半年的集中提价期也很快到来:9月起产品价格连续上调,10月出货价环比显著提升,11月订单价继续走高。此后,12月18日再次在互动平台确认“12月订单价格明显上涨”。
随着公司业绩逐步释放,2025年股价大幅走高,袁美和于2025年12月23日公告减持计划,拟在2026年1月19日之后的三个月内,减持不超过300万股,占公司总股本1.89%。
按19日收盘价39.78元测算,套现金额约1.19亿元,减持原因为自身资金需求。

03
大家好才是真的好
客观而言,韩红涛的增持金额,与袁美和拟减持的规模相比仍有差距,短期难以完全抵消减持带来的市场顾虑,但业绩高增的核心底气,让市场情绪转向乐观,多方共赢的格局正在显现。
欧科亿业绩高增绝非偶然,而是行业红利与自身实力的双重落地。2025年制造业转型升级加速,高端制造需求攀升,数控刀具作为“工业牙齿”需求旺盛;叠加碳化钨、钴粉等原材料涨价,公司顺势提价,叠加数控刀片产品结构升级、产业园产能超预期释放,实现量价齐升,下半年数控刀片产能利用率维持高位,成为业绩增长核心引擎。
2024年,欧科亿股价上涨达76%,同赛道的某企业涨幅也超过152%,印证了行业景气度的快速飙升。
行业的复苏的大环境下,多赢格局正在形成——于股东而言,业绩增长兑现价值,减持可兑现收益,增持显长期信心;于公司而言,业绩高增筑牢基本盘,产能与技术布局打开成长空间;于市场而言,优质制造企业的价值被认可,助推高端制造赛道热度提升。
万物皆有周期,企业亦有起落。欧科亿用业绩证明实力,用增持传递信心,减持的短期扰动难掩长期价值,多方共赢,才是企业发展与市场投资的终极答案。