昊海生科学华润医药“买买买”,遭垃圾资产反噬连跌4年

作者 | 利晋
编辑 | 苏淮
“医美三剑客”之一的昊海生科,背后实控人蒋伟涉嫌内幕交易,经半年多时间立案调查,终于有了结论。
昊海生科近日公告称,蒋伟因内幕交易、建议他人买卖证券行为,被证监会没收违法所得约470.97万元,并处以约1462.92万元罚款。
图片来源于公司公告对此,昊海生科强调,涉事主体为蒋伟个人,与公司无关,且蒋伟不参与公司日常经营管理,该事项不会对公司日常经营、业务及财务造成重大影响。
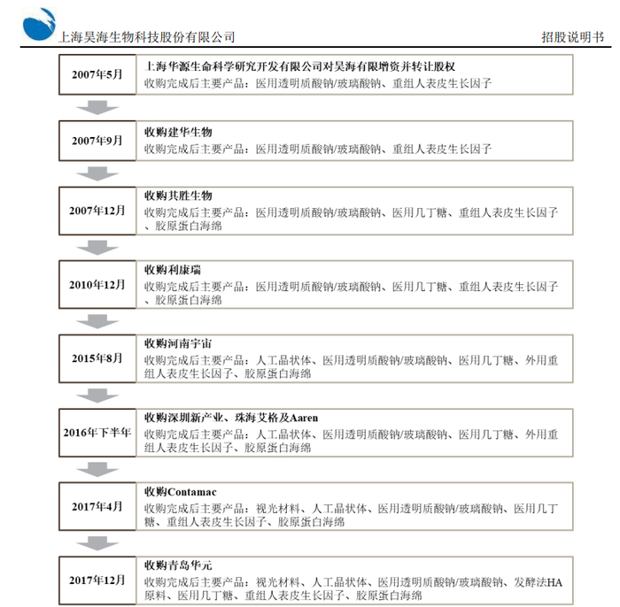
从近些年的发展历程来看,昊海生科的业务发展,始终离不开错综复杂的收并购事件,自2020年起,共发起了9宗并购事件,合计金额超7.45亿元。
而在这些收并购事件中,昊海生科的操作方式几乎均呈现一个鲜明的特点——先收购目标公司部分股份,公司高管进驻标的公司,后续再开展二次收购。
看似简单的并购操作,但有一个被忽视的细节:产生关联交易。
问题在于,昊海生科并购的标的,对上市公司产生的营收、利润有限,甚至处于亏损状态。

学习华润医药“买买买”
昊海生科由蒋伟、游捷夫妇创立,前身为成立于1993年的上海昊海化工有限公司。
天眼查、公司公告等信息显示,昊海生科创立初期,蒋伟夫妇主要从事化学原料、化学制品制造和零售批发等业务。其中,蒋伟主要负责化工领域管理和投资业务,游捷2004年7月在上海中医药大学取得临床医学博士学位,拥有深厚的医学背景。但昊海生科起家,并非是靠雄厚的医药科研实力。
2016年至2024年,昊海生科的研发费用率整体呈现走高趋势,区间值为5.46%-9.51%,其中2024年为8.86%。Wind数据显示,2016年至2024年,93家A股生物科技上市公司的研发费用中位数区间值为7.4%-15.6%。

2007年5月,昊海生科引入华源集团旗下子公司上海华源生命科学研究开发有限公司(现名:上海润巍投资管理有限公司),开始向玻尿酸业务延展。华源集团进场仅3个月,因被华润集团重组,遂退出持有昊海生科。
但华源集团“快进快出”,却给昊海生科留下了两块重要资产:拥有HA技术(透明质酸)和EGF技术(重组表皮生长因子)的松江生物制药厂,以及吴剑英。其中,吴剑英自2010年7月起,一直担任昊海生科总经理,且在日后昊海生科并购而来的多个子公司担任要职。
当时,整个医药市场的主角,无疑是2007年5月创立的华润医药集团。
那一年,华润医药正在着手华源集团重组案,率先拿下北京医药集团部分股权;同时,还计划增资上海医药集团,以及成为三九集团债务重组的战略投资人。
依靠并购重组,短时间内,华润医药以“雷霆之势”,完成了在医药资产方面的扩张。
借鉴华润医药的模式,同时依靠自身的背景,蒋伟夫妇开启了昊海生科的“医学经验+资本运作”并购之路。
2007年9月,昊海生科先是斥资953万元收购上海建华生物,同年12月再以约5500万元买下上海其胜生物100%股权。
截图来源昊海生科招股说明书需要指出的是,靠“买买买”完成起家的老板很常见,但蒋伟夫妇的区别在于——早早成立投资管理平台昊洋投资。
天眼查显示,昊洋投资现名为上海昊洋企业管理有限公司,成立于2007年12月,注资资本为1000万元,法定代表人及总经理为施健,执行董事为吴剑英,监事为王婧婧,施捷、吴剑英、黄平对应持有公司股份比例为85%、8%、7%。
关键问题也来了:昊洋投资与昊海生科是兄弟公司关系,均为同一控股股东。在蒋伟夫妇早年的并购事件中,扮演重要角色的是昊洋投资。
2010年1月,昊洋投资以800万元收购利康瑞100%股权,不到一年后以1780万元代价将全部股份转让给昊海生科,前后相差2.23倍。同时,昊洋投资也曾为昊海生科另一重要子公司其胜生物提供商务咨询服务。
昊海生科2015年4月在香港上市之后,上述投资平台悄悄潜入了“水下”。
不过,昊海生科“买买买”的动作却变得更大了,仅在2016年至2017年期间,公司便先后收购了河南宇宙、珠海艾格、深圳新产业、Aaren(部分股权)、Contamac、China Ocean等,合计斥资约8.08亿元。
蒋伟夫妇靠着“买买买”快速完成起家,且发展成了与爱美客、华熙生物齐名的“医美三剑客”。同时,蒋伟夫妇财富也水涨船高,于2021年达到巅峰的140亿元,排在第512位,2025年则为75亿元、位于第956位。


“女人的茅台”跌下神坛
完成上述一系列并购之后,昊海生科的营收从2016年的8.6亿元增长至2019年的16亿元。当时,昊海生科一支玻尿酸产品的成本19.2元,但出厂价却高达285.2元,毛利率超过90%,因此被称为“女人的茅台”。
但这种钱“来得快去得也快”。2020年,各类玻尿酸产品终端零售价开始大跳水,这一跌就是四年时间,其间跌幅为30%-70%。
昊海生科的A股股价在2021年7月达到峰值192.16元之后,进入大跳水阶段,一路跌到2025年12月的44.04元,跌幅达77%。
股价大幅缩水,恰是源于昊海生科的“买买买”起家模式——标的公司几乎没有提供太大利润贡献,净利润从2016年的3.1亿元短暂冲高后,快速下滑至2019年的3.76亿元,况且当时尚未进入玻尿酸产品零售价跳水期。
也是在2019年之后,昊海生科的净利润开始快速下跌。其中,很重要的一点是,2019年至2025年上半年,子公司其胜生物占昊海生科的收入区间值为31%-37.3%,但净利润贡献占比为51.3%-92.2%。

昊海生科或也意识到,医美行业高增长、暴利的时代已经过去了,于是从2020年开始再度开启“买买买”模式。
其中,2020年1月增资上海伦胜信息;2021年买入欧华美科63.64%股权、上海亨泰视觉55%股权、河北鑫视康60%股权;2023年买入深圳市新产业20%股权、欧华美科剩余36.36%股权;2025年再度买入深圳市新产业20%股权、江西瑞济生物19.8%股权,5年时间完成9笔收并购事项,合计交易金额约7.53亿元。

在新一轮大规模“买买买”中,昊海生科的操作方式发生了变化,即前述提及的:先收购标的部分股权、公司高管进驻后,再时隔多年进行二次收购,从而产生关联交易。
完成一系列并购之后,昊海生科的营收颓势得以扭转,从2020年的13.3亿元飙升至2024年的27亿元,2025年上半年为13亿元。但依然还是那个问题:没有贡献利润。
为什么没有利润?很简单,公司自2022年以来出现大规模减值损失,2022年至2025年上半年分别为6975.5万元、476.8万元、3000.9万、1698.2万元,合计减值损失金额达1.22亿元。
减值损失来源包括,2022年美国子公司Aaren与国内独家经销商终止经销协议、2024年对库存商品进行计提存货跌价准备和用于新产品研发用的原材料因研发项目终止无法继续使用或转售、2025年上半年为应收账款坏账损失和存货跌价损失等。
进一步透过昊海生科主要控股参股公司可以看到,其中不少并购的资产长期处于亏损状态。
比如,从昊洋投资买来的利康瑞,2019年至2025年上半年净利润连亏7年,亏损总额达1.06亿元;收购而来的美国子公司Aaren,2020年至2024年合计亏损1.1亿元。像这样亏损的还有杭州爱晶伦、河南赛美视。
在昊海生科历年财报中,仅有深圳新产业、河南宇宙、Contamac三家子公司带来了持续的营收和利润。其中,深圳新产业虽然产生了利润,但盈利表现仍未达到并购时达成的业绩承诺。

2025年11月,昊海生科提出进一步收购深圳新产业20%股权,交易对价为7400万元,交易价格是已经对2023年、2024年业绩承诺与实际利润差额约3865.64万元进行了抵销。
一个月后,昊海生科又发起一起并购事项,买入瑞济生物19.8%股份,交易标的公司背后股东包括公司关联人游捷、唐敏捷、蔡小川。其中,瑞济生物处于持续亏损中,2024年净利润亏损1176.6万元,2025年前三季度再度亏损1129.4万元。
买入业绩承诺不及预期、持续亏损的资产,以及大规模减值损失背后,便产生了很多问题,比如昊海生科是否做好了并购前的尽调工作,这些资产是否涉及未披露的关联交易;蒋伟如何进行内幕交易、让谁买卖股票,相关人士是否涉及公司上下供应商或潜在收购标的关联人,等等。
对此,源媒汇日前致函昊海生科方面,截至发稿未获回复。
部分图片引用网络 如有侵权请告知删除