市场回暖百奥赛图2025年净利暴增 抗体开发业务还处起步期
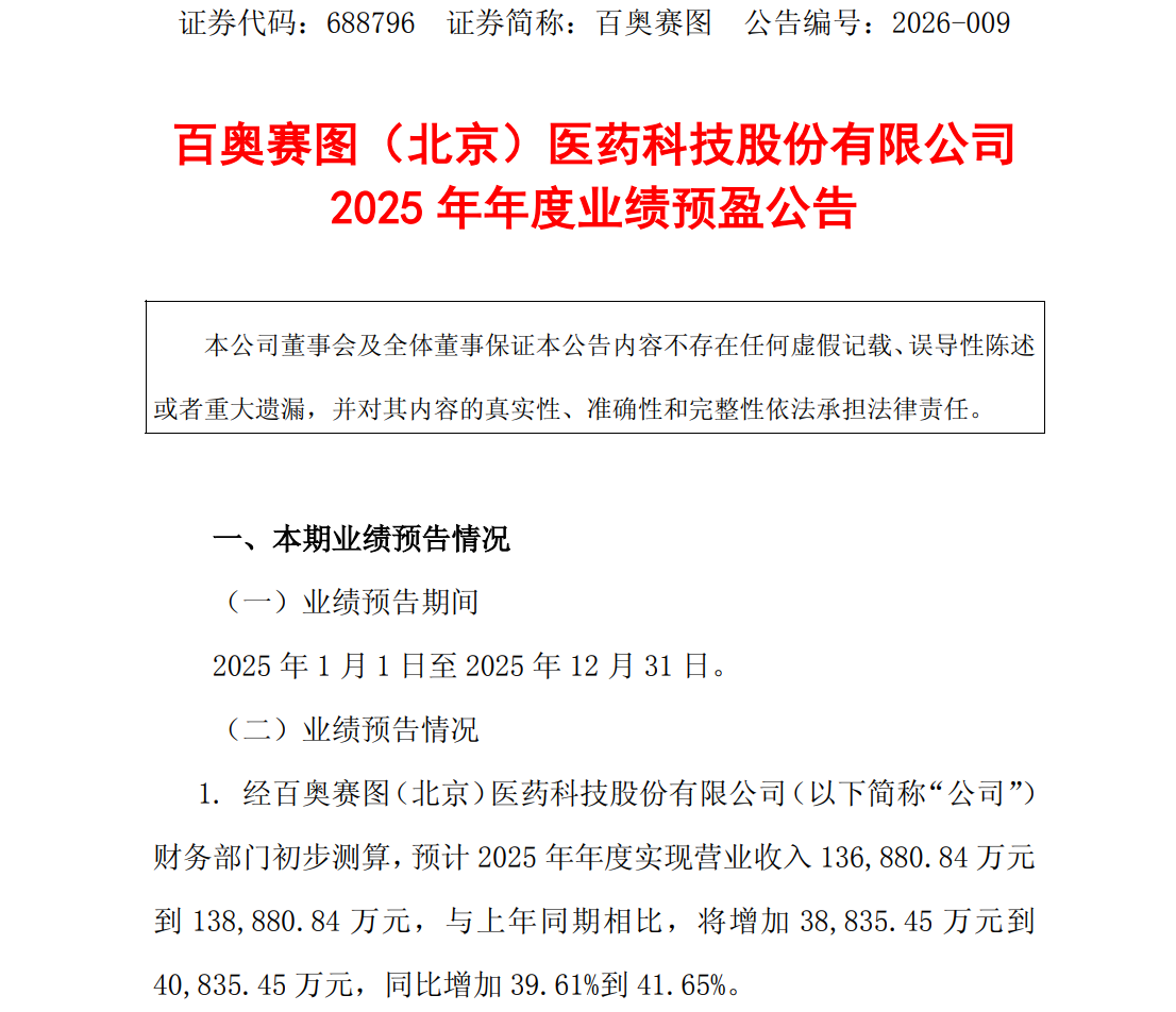
《科创板日报》1月30日讯(记者 史士云)29日晚间,百奥赛图(688796.SH)发布2025年度业绩预盈公告称,经财务部门初步测算,公司预计全年实现营收约13.69亿元-13.89亿元,较上年同期增加3.89亿元至4.08亿元,同比增幅为9.61%到41.65%。预计实现归母净利润约为1.62亿元-1.82亿元,较上年同期增加1.29亿元至1.49亿元,同比大幅增长384.26%至443.88%。

对于业绩的暴增,百奥赛图表示,一方面受益于海外市场的持续拓展,叠加国内生物医药行业复苏回暖,公司营业收入实现高速增长;另一方面,凭借高壁垒技术优势稳固业务高毛利水平,同时精益化管理举措有效提升运营效率,推动公司盈利水平实现快速提升。
百奥赛图成立于2009年,以基因编辑和临床前CRO业务起家,主营业务包括临床前药效评价、模式动物销售、基因编辑、以及抗体开发。
2022年,百奥赛图率先登陆港股市场,2025年10月,又正式在科创板上市,成为2025年医疗领域H股回A的首家公司,以1月29日66.58元/股的收盘价计,百奥赛图目前市盈率约为163.1倍-183.19倍。
在业务板块上,模式动物销售是百奥赛图现阶段的营收大头,2023 年-2025年上半年,该业务板块实现收入分别为2.73亿元、3.90亿元、2.74亿元,营收占比分别达38.08%、39.71%、44.20%,稳居四大业务板块之首。
百奥赛图此前曾在招股书披露,其开发了超过4300种基因编辑动物及细胞模型,其中包括靶点人源化小鼠1700余种,并逐步建立起了总使用面积约55000平方米的模式动物生产中心,用以模式动物规模化的繁殖与供应。
通过关键基因改造构建、能模拟人类病理环境与调控机制的模式动物,是药物临床前药效验证的“金标准”,更是当前药物研发进程中不可或缺的工具。2009年之前,国内模式动物市场长期被国际巨头垄断,行业存在进口依赖度高、产品价格昂贵、供货周期长等痛点,而百奥赛图的入局打破了这一市场格局。
目前,百奥赛图的销售的模式动物包括靶点人源化小鼠、重度免疫缺陷(B-NDG)小鼠、疾病模型鼠、工具小鼠和靶点敲除小鼠。
“千鼠万抗” 计划是百奥赛图另一重点业务板块,该计划依托公司自主开发的 RenMice 全人抗体/ TCR小鼠平台(含 RenMab、RenLite 等系列),于2020年3月正式启动。计划通过在 RenMab、RenLite 小鼠平台上开展靶点敲除,获得针对人体内千余种潜在药物靶点的靶点敲除(Target KO)小鼠用于药物发现,即“千鼠”;并对每种 Target KO小鼠进行免疫,得到数百种针对该靶点不同表位的抗体分子,即“万抗”,以此搭建标准化“抗体货架”,供客户按需挑选,满足各类研发需求。
百奥赛图表示,“千鼠万抗”计划解决了药企研发中的两大痛点:其一,药企可从公司海量的“抗体货架”中直接筛选匹配自身研发需求的抗体分子,省去药物早期发现与开发的从头研发过程,大幅节省研发时间;其二是可以使得药企能够从源头平行比较多个靶点的优劣,有助于提高研发效率及临床转化的成功率。
在收费模式上,百奥赛图与客户合作开发或授权/转让分子序列,并将分子往后期推进,从而获得首付款、里程碑款,甚至药物上市后的销售分成。
据百奥赛图此前的招股书显示,其已与默克、吉利德科学、翰森制药、正大天晴、华润生物、荣昌生物、上海生物制品研究所等数十家药企和机构达成抗体分子转让/授权或合作开发。不过,从整体来看,单个授权合同金额普遍偏小,整体更倾向于冲量,而非依赖重磅分子的突破。
百奥赛图此前曾表示,抗体转让业务的首付款通常可覆盖前期投入,后续里程碑款项为纯利润,因此预计未来几年该业务将成为公司第一大收入来源。而该业务能否真正成为其营收主力,仍有待时间验证。